Instance Verification Kit (IVK)
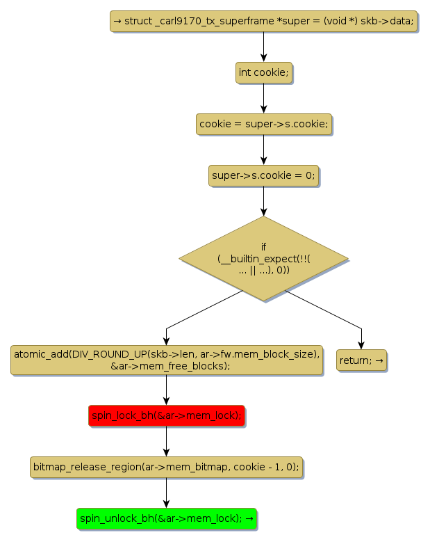
spin lock @ [7377+28+/linux-3.19-rc1/drivers/net/wireless/ath/carl9170/tx.c]
Instance Signature: mem_lock
|
The Matching Pair Graph:
|
|
Function Name
|
Control Flow Graph (CFG)
|
Events Flow Graph (EFG)
|
Source Correspondence
|
|
carl9170_release_dev_space
|
|
|
[6428+26+/linux-3.19-rc1/drivers/net/wireless/ath/carl9170/tx.c]
|